您现在的位置是:首页 新闻资讯 财经资讯财经资讯
众能光电:奥联电子《关注函回复》涉及胥明军主要业绩内容有夸大或失实
网络 2023-02-22 15:01:34 财经资讯 已有人查阅
导读杭州众能光电发布针对奥联电子发布失实公告的澄清声明:奥联电子《关注函回复》涉及的胥明军主要业绩内容有夸大或失实,公司保留追究相关方法律责任的权利。相关报道履历造假?胥
杭州众能光电发布针对奥联电子发布失实公告的澄清声明:奥联电子《关注函回复》涉及的胥明军主要业绩内容有夸大或失实,公司保留追究相关方法律责任的权利。

相关报道
履历造假?胥明军本人这么解释!交易所出手 奥联电子再收关注函
奥联电子(300585)钙钛矿项目合作方被央企“打假”,引起各方的高度关注。
针对华能清能院指控公司公告内容严重失实事项,深交所在2月21日晚间向奥联电子发出关注函,要求奥联电子说明胥明军是否参与华能清能院钙钛矿相关设备调试和工艺研究,以及“指导完成”华能清能院相关工艺设备设计及验收的具体体现。
因为转型布局钙钛矿电池,奥联电子成为近期的大牛股。
2022年12月9日,奥联电子披露公告称,全资子公司奥联投资与自然人胥明军共同出资设立南京奥联光能科技有限公司(以下简称:奥联光能)并签署《投资合作协议》,奥联光能拟从事钙钛矿太阳能电池及其制备装备的研发、生产、制备、销售等。上述合作事宜披露后,奥联电子股价最高涨幅超过200%。2月10日,深交所向奥联电子发出关注函,要求公司详细说明拟从事钙钛矿太阳能电池研发制造相关领域的背景,特别是要求公司披露合作方胥明军的履历背景情况。
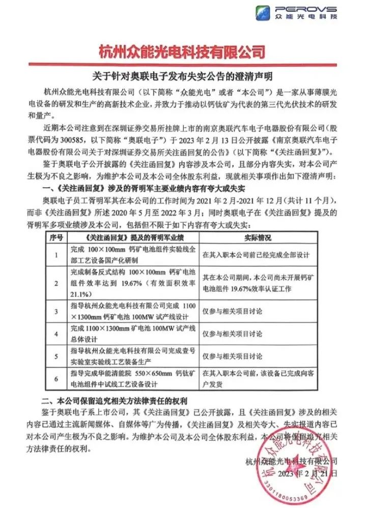
2月13日,奥联电子披露的回复函显示,胥明军“指导完成华能清能院550×650mm钙钛矿电池组件中试线工艺设备设计,指导华能清能院550×650mm钙钛矿电池组件中试线效率验收达标,最高认证效率达到16.8%”。
上述表示成为此次事件的导火索。2月21日上午,华能清能院通过官方微信平台发表《关于针对奥联电子发布失实公告的澄清声明》(以下简称“澄清声明”),称胥明军“未曾受邀到访华能清能院”“不存在‘指导华能清能院550×650mm钙钛矿电池组件中试线效率验收达标,最高认证效率达到16.8%’等相关事实”“文中‘16.8%’的认证效率数据为杜撰数据,与本公司认证数据不符”。

深交所在2月21晚间下发的关注函中,要求奥联电子核实说明胥明军是否参与华能清能院钙钛矿相关设备调试和工艺研究,并说明其在华能清能院承担的具体工作内容,工作时间,“指导完成”华能清能院相关工艺设备设计及验收的具体体现。与此同时,深交所要求公司核实说明“最高认证效率达到16.8%”的具体含义,计算方法、来源及依据,相关表述是否客观、谨慎。
公开信息显示,胥明军从2015年6月至今,担任西安天鹰防务科技有限公司(以下简称天鹰防务)法定代表人,持股比例为20.1%。有媒体报道称,天鹰防务近年来涉及多起知识产权、劳动争议诉讼,曾于2018年申请破产。深交所要求公司结合天鹰防务经营情况,胥明军在天鹰防务中所担任的职务、从事的具体工作,以及胥明军其他对外投资等情况,进一步核实说明其履历、背景、既往工作研究成果及其钙钛矿电池研发生产相关技术来源,是否存在竞业禁止的情况。
2月21日下午,证券时报·e公司记者曾就此事与胥明军取得联系。
胥明军向记者表示,自己在众能担任顾问期间,曾与华能清能院存在业务往来,众能为对方提供了中试线的设备,同时在2020年9月份前后,华能清能院项目组人员曾到众能参加过一段时间的工艺培训,在后续升级改造过程中,众能也供应了相关设备,也提供了相应的技术支持。“当时我在公司担任顾问,会进行一些思路上的指导和安排,当然是下面实验室负责研发的人员具体落实。”胥明军强调称,自己并不想介入口水战中,只是想从个人角度做个澄清。
公开报道显示,无锡众能光储科技有限公司高管向媒体表示,胥明军只是公司的生产总监,对方同时称华能清洁能源研究院披露信息属实。这桩简历引发的“悬案”,真相仍有待进一步追踪。(来源:证券时报网)
延伸阅读
一份简历引发“惨案”!央企打脸 大牛股跌停 美女分析师也遭遇危机
奥联电子钙钛矿合作方履历被“打假” 公司称“都有证据” 到底什么情况?
曾因不合适被辞退?钙钛矿“技术大神”人设塌房!奥联电子却称“做过调查相信他”
钙钛矿“黑马”涉造假跌停!投资者维权群火速满员 深交所深夜发函
本文标签:
很赞哦! ()