您现在的位置是:首页 新闻资讯 财经资讯财经资讯
最低降至0!银行理财产品费率大PK
网络 2023-02-24 11:01:38 财经资讯 已有人查阅
导读银行理财产品费率大PK又开始啦! “我们经常针对一些理财产品推出优惠利率举措,很多!”招商银行北京某支行理财经理向记者表示,但是建议还是根据自身风险偏好和投资需求做投资决
银行理财产品费率大PK又开始啦!
“我们经常针对一些理财产品推出优惠利率举措,很多!”招商银行北京某支行理财经理向记者表示,但是建议还是根据自身风险偏好和投资需求做投资决策。
中国证券报·中证金牛座记者梳理发现,2月以来,平安理财、光大理财、中银理财等多家银行理财公司紧抓“开门红”窗口期,频发产品费率下调公告,包括降低销售管理费、取消短期赎回费等,甚至部分费用直接变为0。
多家银行发布费率优惠公告
随着银行理财市场竞争不断加剧,理财产品的相关费用也成为机构比拼的手段之一。
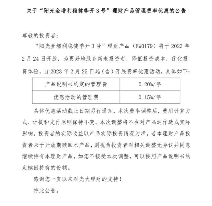
记者了解到,部分银行理财公司调低了渠道销售服务费用。比如,光大理财发布公告称,拟于2月24日开放的“阳光金增利稳健季开3号”将自2月25日开展费率优惠活动,管理费由此前的0.20%/年下调至0.15%/年。此外,2月23日,平安理财也在其官网发布了3则理财产品费率调整公告。

图片来源:光大理财官网
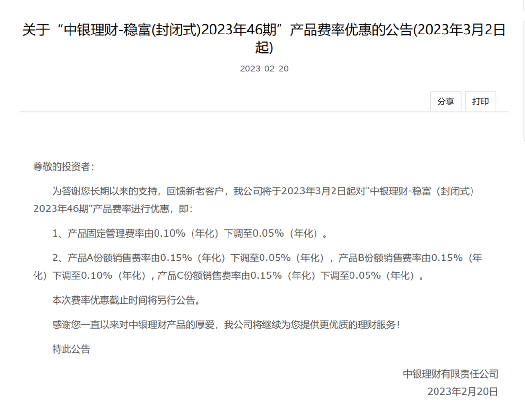
亦有银行理财公司“双管齐下”,同步下调了固定管理费和销售服务费。日前,中银理财发布公告称,为答谢客户长期以来的支持,回馈新老客户,将于3月2日起对“中银理财-稳富(封闭式)2023年46期”产品费率进行优惠,即:产品固定管理费率由0.10%(年化)下调至0.05%(年化);产品A、C份额销售费率均由0.15%(年化)下调至0.05%(年化),产品B份额销售费率由0.15%(年化)下调至0.10%(年化)。

图片来源:中国银行官网
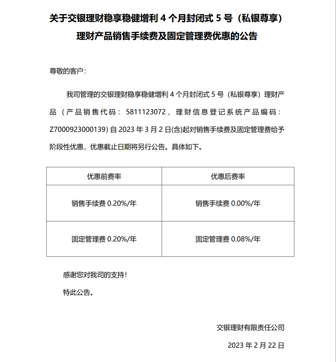
值得一提的是,一些机构甚至将产品相关费率降至0.日前,交银理财披露信息显示,自3月2日(含)起对其管理的交银理财稳享稳健增利4个月封闭式5号(私银尊享)理财产品的销售手续费及固定管理费给予阶段性优惠,其中销售手续费由此前的0.20%/年直接变为0.另外,农银理财部分产品相关费率也降至0.

图片来源:交银理财官网
投研能力是关键
近年来,银行理财公司针对特定理财产品制定优惠费率,已成为常事。
此外,不难看出,费率优惠涉及理财产品多,降费力度较大。但是,银行理财公司降低相关产品费率,究竟是真正让利投资者还是营销的新套路?
邮储银行研究员娄飞鹏向记者表示,总体看,受外部环境变化,去年理财市场出现多次破净潮,客户大量赎回,理财市场总体规模有所下降。针对理财产品降费的原因,他表示:“一方面是通过降费来切实推进金融发展让利实体经济,另一方面是应对资管行业激烈的市场竞争,更好地吸引和服务客户的需要。”
此外,招联金融研究员董希淼表示,整体来看,银行理财公司规模平稳发展,产品品种增多,具备降费让利的条件,“通俗来说,就是薄利多销”。此外,在他看来,去年以来,整个理财市场相对低迷,投资者信心不足,通过降低费率可以在一定程度上吸引更多投资者,进而提振市场信心。
展望未来,董希淼表示,银行理财公司要进一步提高对趋势的研判能力和应对能力,要完善激励约束机制,加强基础能力建设,提升投研能力和培养投研人才,提升对宏观形势和金融市场研判水平,使投研能力更好地与市场变化和投资者需求相匹配。
董希淼预测,2023年宏观经济恢复态势将不断稳固,银行理财市场在经历低潮之后有望迎来更平稳的修复和增长。
本文标签:
很赞哦! ()