您现在的位置是:首页 新闻资讯 财经资讯财经资讯
又是“别人家的公司”!百亿A股重大宣布
网络 2023-03-04 14:01:56 财经资讯 已有人查阅
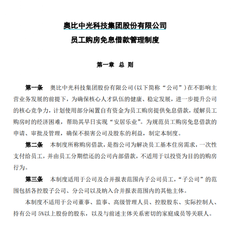
导读3月3日晚间,“3D视觉第一股”奥比中光发布公告,称将不超过3000万元的闲置自有资金用于为符合条件的员工购房提供免息借款,购房借款期限最长不超过五年(含)。截至3月3日收盘,奥比
3月3日晚间,“3D视觉第一股”奥比中光发布公告,称将不超过3000万元的闲置自有资金用于为符合条件的员工购房提供免息借款,购房借款期限最长不超过五年(含)。
截至3月3日收盘,奥比中光每股报29.34元,年内股价涨超36%,公司最新市值为117亿元。
3000万用于员工免息借款买房
3月3日晚间,奥比中光科技集团股份有限公司发布公告,称在不影响主营业务发展的前提下,为确保核心人才队伍的健康、稳定发展,进一步提升公司的核心竞争力,计划使用部分闲置自有资金为员工购房提供免息借款,缓解员工购房时的经济困难,帮助其早日实现“安居乐业”。

具体申请条件方面,申请购房借款的员工需同时满足6个条件。如在职期间需无任何违法、违纪行为;近两年工作表现良好,年度绩效考核均为B及以上等级。房产范围仅限于员工在境内长期工作所在地购买唯一自住商品房(不含商铺、自建房和宅基地,房产面积以房产证为准),认定标准以家庭为单位。员工申请时年龄要距法定退休年龄五年以上。此外,对职级与司龄也有一定要求,职级在L序列、3.2级及以上(非L序列)、3.2级以下的司龄要求分别为满一年(含)以上、满两年(含)以上、满五年(含)以上。
购房借款申请额度方面,奥比中光用于员工购房借款资金池总额不超过3000万元,公司会根据借款员工在公司的工作年限、职务、偿还能力、绩效表现等因素综合确定实际借款额度。
以工作地位于一线城市(北京、上海、广州和深圳)为例,员工可获得不超过其上一年度税前年薪1.5倍的借款,且不能超过购房款总额的20%,其中,公司部门负责人及以上职位员工最多可获批80万元,普通员工最多可获批50万元。
奥比中光表示,全国其他城市工作的员工按照前述标准的30%~70%执行,具体比例由人力资源部根据各地房价情况确定,且员工购房借款期限最长不超过五年(含)。
此外,根据管理制度,公司的“免息”借款也十分严格,必须是无不良征信记录的员工才可享受免息借款,同时,如果员工借款后年终绩效考核下滑在B以下,将无法再享受免息借款。
年内股价涨超36%
公开资料显示,奥比中光成立于2013年1月,2022年7月在上交所科创板上市,公司专注于3D视觉感知技术研发。主营业务为3D视觉感知产品的设计、研发、生产和销售。主要产品包括3D视觉传感器、消费级应用设备和工业级应用设备。
自2015年底量产以来,公司客户包括OPPO、蚂蚁集团、捷普、牧原、中国移动等行业龙头。其中,公司为OPPO旗舰机Find X定制开发前置结构光3D传感器,为蚂蚁集团定制开发超百万台应用于线下支付的3D视觉传感器;为贝壳如视等定制开发实现房屋3D扫描功能的3D视觉传感器;为全球三大汽车弯管生产企业之一日本三樱提供三维光学弯管检测系统等。
据了解,该公司创始人黄源浩是国际知名光学测量专家、国内3D视觉感知技术领域的领军人才,曾先后在4个海外科研究机构从事光学测量相关的博士后研究。截至2022年上半年,公司研发人员数量630名,占比58.99%,其中博士47名(含24名博士后),国家级人才计划1名、广东省珠江人才7名、各类深圳市高层次人才18名。公司累计申请专利1307项,取得授权专利568项,其中发明专利授权227项。
不过从业绩表现来看,近三年来,公司仍处于亏损状态,但整体来看亏损额有收窄态势。2019年至2021年,公司营收分别为5.97亿元、2.59亿元、4.74亿元;归母净亏损分别为5.16亿元、6.15亿元、3.11亿元。2022年度业绩快报显示,期内公司营收为3.51亿元,归母净亏损为2.78亿元,公司总资产为34.37亿元,较期初增长34.55%。
奥比中光曾在去年中报中表示,目前,公司3D视觉感知产品和技术布局的应用场景仍属于中长期市场,是否能够如期商业化、商业化规模是否能达到足够市场容量以及公司的技术产品是否能够匹配规模商业化需求均具备一定的不确定性,存在商业化不及预期的风险。
截至3月3日收盘,奥比中光每股报29.34元,年内股价涨超36%,公司最新市值为117亿元。
本文标签:
很赞哦! ()