您现在的位置是:首页 新闻资讯 财经资讯财经资讯
光刻胶概念爆发 多家上市公司提示风险 机构看好光刻胶市场前景
网络 2023-03-10 12:02:14 财经资讯 已有人查阅
导读3月9日,光刻胶概念表现抢眼,截至收盘,整个板块涨幅超4%,容大感光二连板,同益股份、彤程新材、张江高科等涨停,强力新材、上海新阳等涨超10%。多家上市公司提示风险值得注意的是,在
3月9日,光刻胶概念表现抢眼,截至收盘,整个板块涨幅超4%,容大感光二连板,同益股份、彤程新材、张江高科等涨停,强力新材、上海新阳等涨超10%。

多家上市公司提示风险
值得注意的是,在大涨之后,9日晚间,多家上市公司公告或者在互动平台回应提示公司光刻胶业务相关情况。
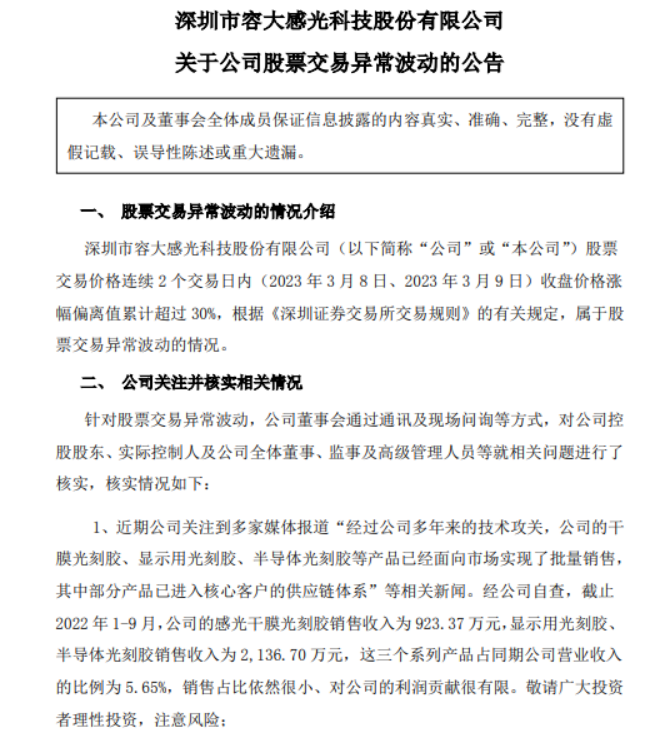
其中,容大感光表示,公司关注到多家媒体报道“经过公司多年来的技术攻关,公司的干膜光刻胶、显示用光刻胶、半导体光刻胶等产品已经面向市场实现了批量销售,其中部分产品已进入核心客户的供应链体系”等相关新闻。
经公司自查,截至2022年1-9月,公司的感光干膜光刻胶销售收入为923.37万元,显示用光刻胶、半导体光刻胶销售收入为2136.7万元,这三个系列产品占同期公司营业收入的比例为5.65%,销售占比依然很小、对公司的利润贡献很有限。
同益股份公告称,公司涉及的光刻胶业务,主要是从韩国引进丙烯酸树脂、光引发剂、光敏剂以及色浆等产品,主要应用于LCD-TFT光刻胶等中高端市场,公司不进行光刻胶生产制造,不具备光刻胶自主生产能力。上述引进的光刻胶基材已进入国内光刻胶生产厂商及面板厂商持续测试中并实现部分销售,但销售收入较少,对公司整体业绩不产生重大影响。
华软科技在深交所互动平台表示,关于公司相关光刻胶基材产品业务,目前暂无新进展。隆华新材表示,公司产品至下游终端产品之间尚存在较多加工制造环节,无法确定是否涉及PR光刻胶领域。

机构看好光刻胶市场前景
国元证券指出,光刻胶是半导体制造的核心材料,行业壁垒高。目前日美厂商占据全球光刻胶市场绝大份额,国内半导体光刻胶进口比例高达九成。此外,目前国内半导体光刻胶主要以低端产品为主,技术水平与国外差距甚远。

但是,该机构指出,未来几年,全球半导体光刻胶市场将保持稳定的增长,随着国内晶圆代工产能的不断提升,2025年中国光刻胶半导体市场规模有望达到100亿元,2020-2025年年复合增速将达到35%,明显高于全球市场增速。近年,我国也陆续出台多项政策支持光刻胶行业发展,国内光刻胶也有望获得更多市场份额。
财通证券表示,光刻胶是半导体器件制造的最核心步骤,直接决定集成电路的性能和良率。相比其他半导体零件,光刻机零件单个价值量高,技术难度大。国内光学企业成为不二之选,技术能力与对应产品的盈利能力有望加速成长。
本文标签:
很赞哦! ()
上一篇:最新!微信能用支付宝钱包了