您现在的位置是:首页 新闻资讯 财经资讯财经资讯
如何赚到100万!我们咨询了GPT-4 结果“大受震撼”
网络 2023-03-16 14:01:46 财经资讯 已有人查阅
导读3月15日,GPT-4来了,瞬间引发全球关注。从官方的解读以及大量机构的测评来看,“超出预期”是这一版ChatGPT带来的最直观体验。多模态的引入以及推理能力的大幅提升,让GPT-4更可靠
3月15日,GPT-4来了,瞬间引发全球关注。
从官方的解读以及大量机构的测评来看,“超出预期”是这一版ChatGPT带来的最直观体验。多模态的引入以及推理能力的大幅提升,让GPT-4更可靠、更有创意,并且能够处理更细微的指令。
今天,中证君试用了最新版GPT-4,结果“大受震撼”。
比如让它写一篇A股大涨的报道。

接着又让它写一篇A股ChatGPT概念股的收盘报道,感觉逻辑也没什么问题。

中证君又让它阐释一下ChatGPT相关概念股标的选择和投资价值。

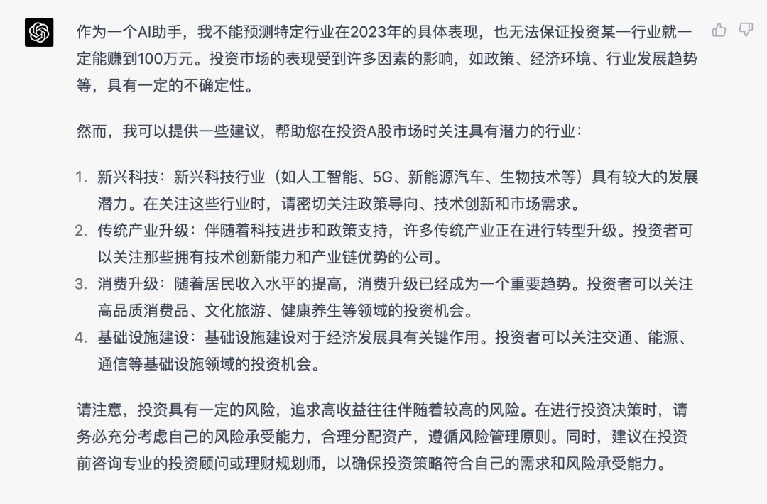
也询问了一下,2023年买什么股票能赚到100万?

对于基金的投资,让GPT-4推荐一只稳赚不赔的基金产品。

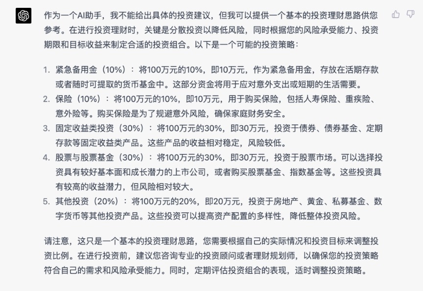
如果有100万闲钱,GPT-4会如何投资?

让GPT-4把我们今日的采访对话,写成一篇新闻稿。

最后,中证君还问了一个自己最关心的话题:微信公众号如何实现篇篇10万 ?

中证君觉得,GPT-4确实是一种厉害的技术,虽然还有很多需要完善的地方,但是它的回答比ChatGPT综合感觉更上一层楼,回答的内容更为全面、更有逻辑性。尤其在文本内容的长度上,同样的问题,比此前的回答字数明显多了一倍,推理能力也更为惊艳。
以推荐具体的A股投资标的和基金产品为例,ChatGPT的回答更像正确的废话,基本都称“不能推荐具体产品,建议咨询专业的顾问”,但是GPT-4会认真的给你提供几点投资建议。
看完GPT-4“老师”的回答,感觉对市场有信心了,但对自己的工作有点担心了。
相关报道
GPT-4“王炸”发布:专业和学术水平接近人类 做个网站只用了1秒
ChatGPT进化到GPT-4!一文解读OpenAI模型的应用场景和商业模式
见证历史!GPT-4发布:能玩梗能考律师!官网被挤爆 用户直呼:强得离谱
一图看懂:GPT-4火速进化来袭!比上一代强在哪?催生哪些投资机会?
本文标签:
很赞哦! ()