您现在的位置是:首页 新闻资讯 财经资讯财经资讯
大基金“三天三减”半导体股 又有蔡嵩松入列减持 半导体主题基金去还是留?
网络 2023-03-20 17:01:37 财经资讯 已有人查阅
导读一边是大基金连续的减持,另一边却是半导体在3月20日逆势上涨,截至当日收盘,半导体指数全天涨幅2.07%。 一则“大基金减持”的截图近日在市场上流传,该截图对大基金减持进行了预
一边是大基金连续的减持,另一边却是半导体在3月20日逆势上涨,截至当日收盘,半导体指数全天涨幅2.07%。
一则“大基金减持”的截图近日在市场上流传,该截图对大基金减持进行了预测,一是更加市场化的领域,比如芯片设计;二是点名了长川科技、万业企业。“小作文”很快落地,自3月15日-17日三天期间,万业企业、长川科技、国科微相继公告,大基金拟减持公司不超过总股本的1%、2%、2%。
大基金即国家集成电路产业投资基金,成立于2014年,是为促进国内集成电路产业发展而设立的,重点投资芯片制造业,兼顾芯片设计、封测、设备、材料等相关产业。大基金一期的规模超1300亿元,二期规模超2000亿元。
大基金的运作向来被认为是半导体的风向标,如今,三天减持三家半导体企业公告已出。减持是否会影响个股继而行业板块表现?今年以来涨幅明显的半导体基金是否会受到影响?
半导体板块涨幅居于市场前列,但落在将被减持的个股上,长川科技、万业企业因公告较早,股价影响不大,3月20日,股价变化分别为0.64%,-0.43%;而公告后第一个交易日的国科微则受到较大冲击,当日下跌8.85%。
股价变动不免对持仓基金净值产生影响,不过在经历了2022年的“至暗时刻”,今年半导体基金已拨云见日。财联社记者统计显示,截至3月17日,市场上23只明确半导体、芯片主题基金表现均为正,其中,收益率超过10%基金达到14只。业绩最好的是华安上证科创板芯片ETF,年内收益率金20%。
大基金三天密集减持三家半导体
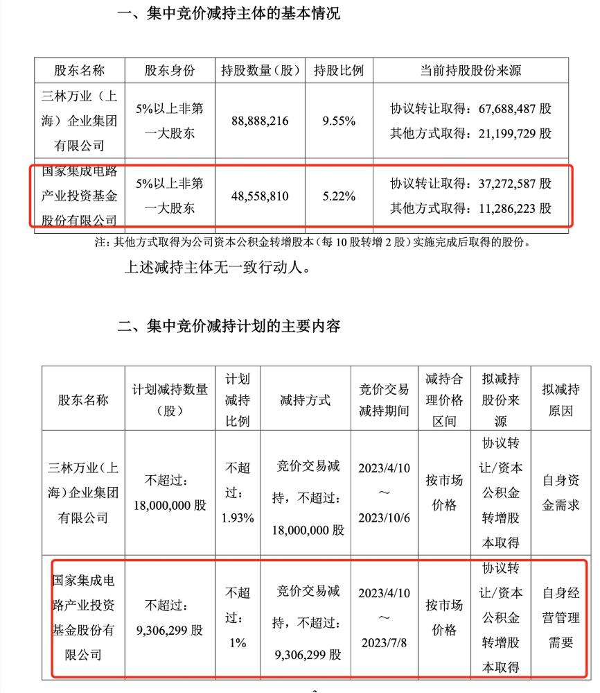
3月15日,主营业务涵盖集成电路的万业企业发布公告称,大基金因自身经营管理需求,拟通过集中竞价交易方式减持不超过930.63万股,超过公司目前总股本的1%。据悉,当前大基金持有该公司4855.88万股,占公司总股本5.22%,是公司的第三大股东。
此外与大基金共同减持的还有万业企业二股东三林万业,其持股比例为9.55%,此次拟减持不超过1.93%。
据悉,大基金在2022年3月30日买入万业企业,也是其首次布局半导体零部件公司,截至3月17日,万业企业股价为18.71元,较买入时间节点股价21.25元,区间下跌8.57%,粗略计算,大基金投资一年约浮亏2363.8万元。

仅隔一天,3月16日,半导体设备公司长川科技也公告称,大基金因自身需要减持公司约2%股份。
这并不是大基金首次减持长传科技,据悉,大基金曾分别在2021年分三次减持该公司,大基金持股比例也从9.87%下降至6.76%,到了2022年大基金再次减持,目前大基金持有长川科技6.7173%股份。

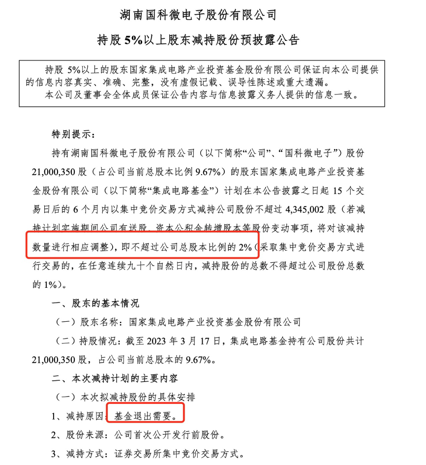
3月17日晚间,再次有半导体公司国科微公告称,持股达9.67%的股东大基金拟自该公告披露之日起15个交易日后的6个月内,以集中竞价交易方式减持公司股份不超过434.5万股,即不超过公司总股本比例的2%。此次大基金减持的原因在于基金退出需要。

对于大基金的密集减持公告,市场情绪产生了一定的影响,但随后企稳。以较早公告减持的万业企业和长川科技而言,3月17日,万业企业、长川科技早盘股价一度跌超3%,触底后震荡抬升明显截至当日收盘,长川科技翻红涨0.89%,万业企业跌幅也收窄至0.95%。到3月20日,国科微则受到较大冲击,当日下跌8.85%。
金信稳健策略基金经理孔学兵认为,经过长达一年半的调整,特别是经历了去年的“腥风血雨”,半导体板块调整无论是时间还是空间上都已经非常充分。对风险偏好更为敏感的科技成长方向已经进入了风险冲击的尾部阶段,边际影响最大的时候正在过去。市场风格不利环境下,一些行业利空影响也可能被夸大或误读,部分优秀科技成长公司在市场“逆风”中跌出了性价比,估值水平、成长空间、中长期比较优势等各个维度都得到进一步强化。
年后半导体基金大涨
从基金持仓来看,上述三只减持公告中,长川科技被基金持仓较多。截至2022年年底,共有52只基金持有6139.17万股,占流通股比例13.7%。从持仓变动来看,2022年四季度,公募基金持仓已经减少了206.61万股。当前持股超过千万股的基金公司分别是华夏基金、宝盈基金。
单只基金持有前五分别是张帆管理的华夏新兴成长、孔学兵管理的金信稳健策略、傅奕翔管理的东方红启元三年持有、刘武管理的易方达新兴成长和蔡嵩松管理的诺安和鑫,截至3月17日,上述五只基金今年以来收益率分别为-2.26%、6.28%、-5.41%、12.83%以及17.09%。
尽管今年投资主线还未浮现,半导体却已经率先走出一波上行。财联社记者统计显示,截至3月17日,市场上23只明确半导体、芯片主题基金表现均为正,业绩最好的是华安上证科创板芯片ETF,年内收益率为19.25%,同期收益率超过10%的还有嘉实、德邦、创金合信等14只基金,在主题基金中占比超过半数。
宝盈基金经理张天闻近期在渠道交流中表示,今年来看,整个半导体板块股价的位置和估值处于相对底部,叠加上重要会议的召开,市场在整个板块政策驱动的预期背景下,促成了近期半导体板块比较好的相对涨幅,国家对半导体产业政策的支持,板块可能会给投资者带来一定的超额的收益。

半导体的想象空间还在于结合ChatGPT
对于半导体后市的走势,基金经理相对较为乐观。张天闻指出,从半导体国家政策支持的角度来看,对整个产业链的帮助比较大,随着这几年的大经济投资,国内无论是从芯片设计端的某些环节包括芯片制造端,实现了一定的国产化。政策的驱动和影响,会有一个持续的过程,后续对于一些核心的卡脖子环节、关键制成制造的环节,国家政策来看是会持续加大的投入的情况,随着扶持力度的进一步地加大,自主研发的趋势应该会进一步的加速。
首先就是算力芯片,可以看到国内处于梯队中的一些半导体公司。有部分芯片产品最新款,其实基础算力跟海外基础算力相差度没有那么大,但限制我们国内的更多在于实际的生产环节,所以这也是未来关注中国半导体需要重点去锚定的细分领域。
近期另外一位半导体基金经理也有同样的论述,其在渠道路演中表示,2022年年底持仓很多是和芯片设计相关,但是在出现人工智能事件之后,迅速把更多仓位调整到算力芯片新领域,同时也结合国家在大芯片方面可能出现的问题也配套了一些封装技术的品种。“近期比较关注细分领域的边际变化,会从产业的基本面边际变化去调整持仓”该基金经理表示。
张天闻预测,未来三到五年半导体产业投资的核心焦点在于:一是偏向于半导体上游,底层的设备材料端的国产化,如何去支撑国内工业制成品往更先进的层次去发展;二是国内在更高端的算力芯片领域究竟怎么样去破局,这也是未来整个AI,包括整个服务器的拉动带来最多增量的地方。
孔学兵也坚定认为,突破供应链分裂困境的唯一路径就是国产化进程,能够穿越周期波动的更多来自技术门槛较高、研发驱动型前端装备制造类资产(关键设备和零部件、材料等),这是半导体方向长期投资的灵魂与核心。此外,他也指出,导体并非重大理论创新,更多来自产线数据积累和工艺不断优化,国产设备、零部件和材料类公司面临丰富的市场机遇。新技术方向,ChatGPT所推动的算力、算法、数据等底层资产投资竞赛,有机会引领新一轮科技浪潮,值得保持中长期关注。
本文标签:
很赞哦! ()