您现在的位置是:首页 新闻资讯 财经资讯财经资讯
500亿白马股到底分拆吗?再次反转后 投资者“夹道欢迎”!
网络 2023-03-20 22:01:38 财经资讯 已有人查阅
导读当披露终止子公司中天科技海缆股份有限公司(下称“中天科技海缆”)分拆上市事宜后,市值超500亿元的白马股——中天科技迎来投资者的“夹道欢迎”。3月20日,中天科技以涨停收盘
当披露终止子公司中天科技海缆股份有限公司(下称“中天科技海缆”)分拆上市事宜后,市值超500亿元的白马股——中天科技迎来投资者的“夹道欢迎”。
3月20日,中天科技以涨停收盘,成交额超47亿元。
此前,中天科技公告筹划分拆上市时,遭遇的则是股价跌停与一片争议。
中天科技的分拆上市事宜何以招致投资者的如此反对?
披露显示,主营海缆、陆缆等业务的中天科技海缆是中天科技核心子公司,同时也是业绩贡献的大头。
终止分拆上市
3月19日晚间,中天科技发布公告称,决定终止所属子公司中天科技海缆分拆上市事宜。
中天科技表示,自筹划本次分拆上市事项以来,公司按照分拆上市规定推进相关事宜,组织各中介机构开展尽职调查等相关工作。

就终止本次分拆上市的原因,中天科技表示,公司披露《关于筹划中天科技海缆分拆上市的提示性公告》后,充分考虑和审慎评估市场对中天科技海缆分拆上市的意见和建议。鉴于中天科技海缆在中天科技主营业务结构中的重要性,根据自身经营情况及未来业务战略定位,出于对上市公司可持续发展的推动及全体股东的利益保护,公司统筹安排业务发展和资本运作规划,经过与相关各方充分沟通及审慎论证,决定终止本次中天科技海缆分拆上市事项。
同时,中天科技称,公司坚持聚焦主营、创新发展的经营方针,致力于精细制造提升经营质量。在公司后续生产经营过程中,对于重大事项,公司将充分论证、审慎决策,积极全面听取投资者及市场的意见和建议,保障公司全体股东利益,促进资本与实体制造的有效融合。
最后,中天科技强调,本次终止中天科技海缆分拆上市,对公司及中天科技海缆生产经营活动和财务状况不会造成重大不利影响,亦不会阻碍公司整体战略规划的实施。
“得益于碳中和规划下的绿色能源装机需求,公司作为海缆主流供应商,海洋产业相关业务得到高速发展。未来,中天科技海缆将按照既定战略规划进一步推动产业布局,为我国海风‘平价’建设、海洋能源勘探提供稳定可靠的技术支撑及创新引领。”中天科技称。
光大证券研报预计,2022-2025年我国海缆新增市场规模分别为84亿元、122亿元、166亿元、210亿元,市场空间大且竞争格局优,CR4超过90%。中天科技的海缆销售额市占率第一。
3月19日,监管部门向中天科技及相关董监高下发监管工作函,就公司子公司分拆上市相关信息披露事项明确监管要求。
戏剧变化
中天科技的本次分拆上市事宜充满戏剧性。
2022年11月24日,中天科技召开第八届董事会第七次会议、第八届监事会第七次会议,分别审议通过了《关于启动分拆子公司境内上市前期筹备工作的议案》。根据公司总体战略布局,结合子公司中天科技海缆的业务发展现状,公司董事会授权公司及中天科技海缆管理层启动分拆中天科技海缆境内上市的前期筹备工作。
一石激起千层浪。
筹划分拆上市后,中天科技遭遇的是投资者“用脚投票”,2022年11月25日全天,其股价一字跌停,且巨量卖单压盘。不少投资者忧虑核心子公司的分拆上市将冲击中天科技的价值,也有部分投资者对中天科技的此前回复和沟通表达不满。

当时,中天科技迅速通过公告进行了回应。
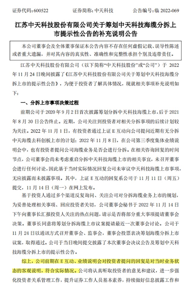
在2022年11月25日发布的“分拆上市补充说明公告”中,中天科技表示,前期,中天科技于2020年9月2日首次披露筹划分拆中天科技海缆上市,后于2021年8月30日公告终止。近期,中天科技关注到投资者对相关分拆事项的后续计划较为关注。2022年11月1日,有投资者通过上证E互动向上市公司提问近期有无分拆中天科技海缆去科创板上市的计划。
中天科技表示,在相关咨询回复的时间节点,上市公司董事会尚未考虑重启分拆中天科技海缆上市的相关事宜,未召开董事会进行任何讨论,因此基于当时实际情况回复上市公司未审议中天科技海缆上市事项,无应披露而未披露事项。其中,上证E互动的回复系中天科技于2022年11月11日(周五)提交,2022年11月14日(周一)在网上发布。

“基于投资人通过多个渠道反复询问、关注公司对分拆海缆业务上市的规划,为妥善处理相关事项、回应投资者关切,公司董事会秘书于2022年11月14日下午向董事长汇报投资人关注的热点问题,请示是否将部分重大事项提请董事会决策。”中天科技公告称。
此后,中天科技董事长同意将筹划分拆海缆上市议案提请最近一次董事会讨论。中天科技于2022年11月24日以通讯方式召开董事会、监事会,董事会投票表决筹划海缆分拆上市议案,取得通过。
当时,中天科技表示,本次分拆前,中天科技及子公司持有中天科技海缆48000万股,占比89.05%。根据中天科技海缆募集资金需求,预计中天科技海缆增发10%-20%股份,被稀释后中天科技及子公司股权比例仍保持70%以上,本次分拆上市不会导致上市公司丧失对中天科技海缆的控制权,中天科技海缆仍为中天科技的并表控股子公司。
本文标签:
很赞哦! ()