您现在的位置是:首页 币交易币交易
搭载“Web3”后 能重新定义下一代搜索引擎吗?
网络 2023-03-10 19:07:49 币交易 已有人查阅
导读飒姐团队近期发现了一款很好玩的去DApp应用Presearch,该应用始于2017年,至今社区仍然保持活跃,相较于其他去中心化应用来说可谓是“活化石”,于是一起研究了一下该应用的白皮书。 一、 概述 搜索引擎是我们通向...
飒姐团队近期发现了一款很好玩的去DApp应用Presearch,该应用始于2017年,至今社区仍然保持活跃,相较于其他去中心化应用来说可谓是“活化石”,于是一起研究了一下该应用的白皮书。
一、 概述
搜索引擎是我们通向互联网的“大门”,我们每天都在进行搜索,每一次搜索行为都揭露了我们的点滴信息,最终拼凑而成我们的互联网“画像”——我们处于什么行业,我们有什么需求,我们打算做什么,我们的兴趣爱好……
Presearch的贡献者认为当我们向中心化的服务器提交了这些隐私信息之后,我们便失去了对这些隐私的控制,我们甚至无法查阅这些信息的动向。于是Presearch旨在将这些信息的控制权完全交到用户手上。这种控制权的递交是困难的,开发者们也意识到了这一点,Presearch从组织架构等方面逐步地完善这点。
这种控制权同时包含用户对自身产生信息的收益处分权。用户的每一次搜索,Presearch都会返回一定的token奖励。用户运行搜索引擎节点也可以获得奖励。在需求测方面,Presearch引入广告商在搜索关键词上的代币质押来完成代币生态的闭环。
理想的蓝图是美好的,作为研究者和用户的笔者并不关心token的走势,而是聚焦于应用本身,提出以下问题:
1. 搜索体验如何?
搜索体验是用户作为关心的问题,包括返回结果的相关程度,搜索辅助功能,页面使用体验等,但是用户往往无法量化这种体验感受。
2. 如何构建去中心化的搜索引擎?
搜索引擎技术是复杂的,Web3搜索引擎更是有一些附加的挑战。中心化到去中心化的革新相当于一次蜕变——全新亮相或是漏洞百出。如何防止节点作恶,窃取用户信息或是返回错误信息?如何提升分布式网络的响应速度?如何建立机制激励人们运行节点同时兼顾整个代币生态?这些问题都亟待解决。
二、 搜索体验

Presearch的页面较为整洁,最为直观的功能感受是其内置了多种搜索引擎接口,可能产品方想以这种方式弥补自身搜索能力的不足。
整体搜索界面相较于主流搜索引擎较为整洁美观,保留标题、链接和主要内容,同时第一个搜索结果固定为广告。可以看到搜索内容与主流产品还是有一定的差异性,但是若是换以中文搜索内容,推荐顺序和内容基本相同,因此也引发了笔者对其为“套壳”搜索引擎的担忧。

在隐私控制方面,用户并没有很好的直观感受能体会到这种保护,可能存在隐性的机制做到这一点。
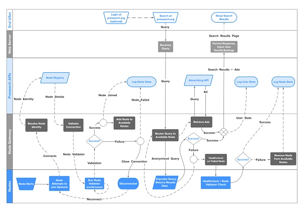
三、去中心化搜索引擎架构
在Presearch的架构中一共有六大功能分层。
核心服务节点(Core Services):广告Api,帐户管理Api,搜索奖励跟踪,关键字质押,市场和其他关键的Presearch服务,由Presearch集中管理。
Web服务器(Web Server):接受用户的搜索并且传递给节点网关,最终将渲染好的结果页面返回给用户。
节点登记(Node Registry):管理所有节点的身份、节点统计信息以及节点运营商的奖励支付。
节点网关(Node Gateway):接收来自 Web 服务器的请求,删除其中的个人身份信息,并将搜索传递给一个或多个正常运行的节点。
节点(Node):连接到节点网关并执行搜索操作,每个节点都必须有一个唯一的面向公众的IP地址。
搜索包(Search Packages):针对具体查询返回智能回答和信息框的开源插件。
以下是Presearch各个组件之间的交互关系。

Presearch的第一个重要里程碑将是节点的发布,任何人都可以运行该软件,Presearch将以此建立一个点对点的Web3网络。节点网关目前是一个中心化的状态,在核心搜索网络被证明是强大和安全的之后,在未来会逐渐成熟,网关运营商最终将由Presearch社区选取的可信提供商网络组成,他们将有权访问并负责保护搜索请求中的某些传入用户信息。
四、节点网络
节点运营商运行节点可以得到代币作为其提供网络服务的奖励。节点可以执行以下功能。
登记:节点在提交条件审查和安全审查之后,可以在节点网关处登记注册,登记后便可以接受请求的路由。
验证:与节点验证器交互,确保每个节点仅在运行受信任的Presearch软件从而避免潜在问题。
协同:处理和分发节点网关发送的查询。需要路由到多个服务节点并聚合结果。
联合:代理其他数据源并将其数据作为搜索结果的一部分返回。
服务:托管用于处理查询的搜索索引部分。
爬取:对网站进行爬取以构建搜索索引。
索引:将联合数据或已爬取数据写入搜索索引,为所有节点提供服务。
前期版本Presearch将只专注于以下节点的登记、验证、联合操作,这几个功能只要求节点网络延迟较低,这意味着Presarch最初的目标是建立一个节点性能门槛低但覆盖范围较广的节点网络。Presearch逐步添加服务和协调操作,推进搜索引擎具有更强大的功能,这将引入更强性能的服务器加入网络。当数据抓取变得完全去中心化并由节点支持时,网络数据获取能力将直接与节点网络的规模增长联系在一起。
Presearch网络中的节点所执行的工作量有一个最大值,该工作量由代币经济引擎根据当前活跃用户搜索量等相关因素确定。因为对所有节点奖励有一个总量上限,这意味着如果在某个的时间内有过多的节点的加入将导致支付的代币奖励下降,所有节点运营商可能将入不敷出。Presearch需要防止所有节点运营商同时达到该限制并因此退出网络的情况。
具体的,Presearch设计了一种节点质押机制,运营商可以根据其质押资产的大小提供预定的算力或是存储等服务能力,从而达成分配的有序性和预期性。这意味着,质押资产较多的节点运营商将比那些质押较少的节点能获得更多的收益,从而鼓励高性能、可靠运行的节点运营商加入网络。
写在最后
Web3的世界是残酷的,同期的甚至更为年轻的Web3搜索引擎多数不见踪影,而Presearch应用仍然在缓慢更新着。Presearch并没有妄想在短期时间内完成自己的愿景,而是逐步实践组件功能的分散,并且有着明确的升级路径。飒姐团队因此提醒那些想要入局Web3,试图将新兴技术和现有应用结合的创业者们:蜕变不易,需要耐心,化茧成蝶,请等待。
| 欧意交易所最新推荐 | ||
| OK交易所下载 | USDT钱包下载 | 比特币平台下载 |
| 挖比特币方法 | 买稳定币教程 | 钱包注册指南 |
本文标签:
很赞哦! ()